逍遥情缘手游是一款经典的武侠风格的角色扮演手游,在这里玩家将能体验到一个不一样的武侠世界,让玩家能在这个武侠世界中进行战斗,还能在逍遥情缘手游中体验到武侠的故事情节,感受到一个不一样的武侠世界,让玩家能在这个武侠世界中进行自己的江湖梦,让玩家能在这个武侠世界中能感受到一个不一样的江湖。逍遥情缘手游玩家需要招募各种各样的队友,然后来组建一个强大的队伍去进行战斗。玩家可以在游戏里面去打造自己的专属武器,让自己的武器变得更加的强大。游戏中有多种玩法模式,还可以进行PVP战斗,与全服玩家进行对战。
1、XYQY666
2、VIP666
3、VIP777
4、VIP888
5、FL2023
6、FL888
7、dalao666
8、dalao777
9、dalao888

礼包内容:
XYQY202401:金币10000,经验50000
XYQY202402:钻石50,体力100
XYQY202403:稀有宠物蛋1,技能书1
1.游戏中有着众多的玩法,这些玩法中有着众多的趣味玩法,玩家可以通过这些玩法来提升自己的战斗力。
2.众多的玩法中有着不同的玩法,玩家可以通过这些玩法来体验到不同的战斗玩法,让玩家能体验到一个不同的战斗玩法。
3.玩家可以通过这些玩法来提升自己的战斗力,通过提升战斗力来让自己能通过这些战斗获得更多的奖励。逍遥情缘
1.游戏中有着众多的副本,这些副本能让玩家感受到游戏中的战斗体验,让玩家能有着丰富的游戏体验。
2.在战斗中玩家可以通过使用这些技能来进行连招,通过连招能让玩家能造成更多的伤害。
3.玩家还能通过副本的挑战来获得大量的奖励,这些奖励能让玩家的战斗力有着一个质的飞跃。
1、火云洞:

定位:群体法术爆发,刷图刷怪首眩
优势:AOE技能多,怪物法术防御低时效率极高,平民上手快。
玩法:主升「火球术」和「玄冥妖火」,搭配1天音寺+1凌霄殿组队,双AOE清场+治疗续航,刷本效率翻倍。60级后转水晶宫,群体伤害提升40%。

2、天音寺:

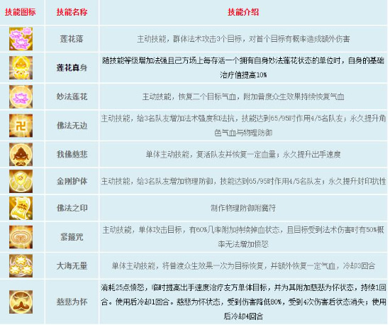
定位:治疗辅助,团队生存核心。
优势:专属复活技能「莲台重谪」,治疗量要求低,平民易达标。
玩法:加点1体2耐2敏,保证生存与速度。装备60级前用蓝装过渡,主升「甘露术」和「佛光普照」,组队必备。

3、凌霄殿:

定位:全能型输出,PVP/PVE两用。
优势:攻击与防守均衡,物理输出稳定,适合长期培养。
玩法:主升「凌霄剑法」和「破军斩」,搭配火云洞或天音寺组队,兼顾输出与生存。

逍遥情缘手游中有着众多的副本,玩家可以通过这些副本来获得各种强力的装备,这些装备将能让玩家在战斗中有着强大的力量,玩家在这里能获得大量的装备,这些装备能帮助玩家在游戏中更加的轻松的通过副本,在游戏中玩家可以通过副本来获得更多的装备。